长者助手
您所在的位置:首页 > 适老化网站 > 公示公告

陆河县各单位营商环境风险清单

信息来源:陆河县天天看高清影视在线官网数据管理局 时间:2023-03-13
字体: [大] [中] [小]


单位

单位

河田镇人民政府                

陆河县水务局                

河口镇人民政府                

陆河县统计局                

南万镇人民政府                

陆河县文化广电旅游体育局                

上护镇人民政府                

陆河县应急管理局                

水唇镇人民政府                

陆河县医疗保障局                

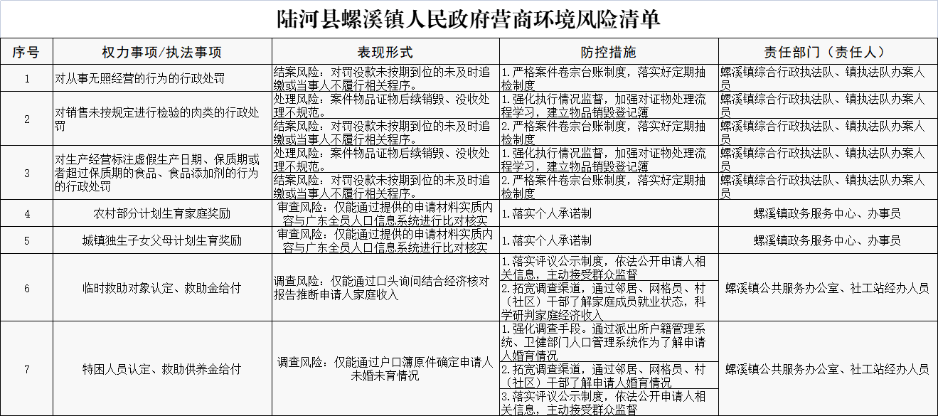
螺溪镇人民政府                

陆河县住房和城乡建设局                

新田镇人民政府                

陆河县退役军人事务局                

东坑镇人民政府                

陆河县林业局                

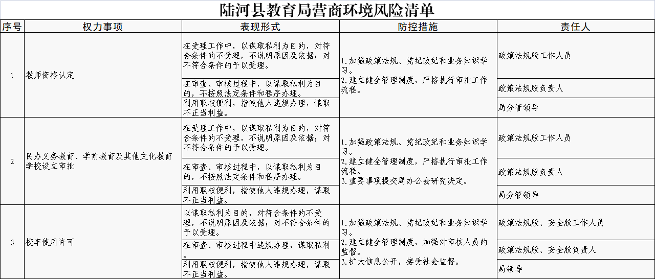
陆河县教育局                

汕尾市生态环境局陆河分局                

国家税务总局陆河县税务局                

陆河县自然资源局                

陆河县司法局                

陆河县信访局                

陆河县烟草专卖局                

中共陆河县委机构编制委员会办公室                

陆河县人力资源和社会保障局                

中共陆河县委统一战线工作部(陆河县侨务局)               

陆河县卫生健康局                

中共陆河县委宣传部(陆河县新闻出版局)                

陆河县财政局                

中共陆河县委办公室                

陆河县发展和改革局                

陆河县残疾人联合会                

陆河县交通运输局                

陆河县气象服务中心                

陆河县科技工业和信息化局                

陆河县消防救援大队                

陆河县民政局                

汕尾市公共资源交易中心陆河分中心                

广东电网有限责任公司汕尾陆河供电局                

陆河县公用事业事务中心                

陆河县公安局                

陆河县城乡水务有限公司                

陆河县农业农村局                

广东省广播电视网络股份有限公司汕尾陆河分公司                

陆河县市场监督管理局                

陆河中燃城市燃气发展有限公司                



返回顶端河田镇.png返回顶端河口镇.png返回顶端南万镇.png返回顶端上护镇.png返回顶端水唇镇.png返回顶端螺溪镇.png返回顶端新田镇.png返回顶端东坑镇.png返回顶端教育局.png返回顶端税务局.png返回顶端司法局.png返回顶端烟草专卖局.png返回顶端人社局.png返回顶端卫健局.png返回顶端财政局.png返回顶端发改局.png返回顶端交通局.png返回顶端科工局.png返回顶端民政局.png返回顶端供电局.png返回顶端公安局.png返回顶端农业农村局.png返回顶端市场监管局.png返回顶端水务局.png返回顶端统计局.png返回顶端文广局.png返回顶端应急管理局.png返回顶端医疗保障局.png返回顶端住建局.png返回顶端退役军人事务局.png返回顶端林业局.png返回顶端生态环境局.png返回顶端自然资源局.png返回顶端信访局.png返回顶端编办.png返回顶端统战部(侨务局).png返回顶端新闻出版局.png返回顶端县委办公室.png返回顶端残联.png返回顶端气象服务中心.png返回顶端消防救援大队.png返回顶端公共资源交易中心.png返回顶端公用事业事务中心.png返回顶端陆河县城乡水务有限公司.png返回顶端广东广电网络陆河分公司.png返回顶端陆河中燃城市燃气发展有限公司.png

- -

您访问的链接即将离开“陆河县人民政府”门户网站,是否继续?